Avoiding website maintenance is like not having regular oil changes on your vehicle. You wouldn’t drive your car very long if you didn’t look after its maintenance, would you? Well, the same process is true for your website. Your website should always be live, ready for customers and presenting your business at its finest.

Websites Are Not a “Set and Forget”
If you don’t have website maintenance carried out monthly, you may actually be throwing money out the window. When visitors go to a website and find things wrong with it, they often don’t stick around. Many website owners never check their website to see how it’s functioning. Missed website issues or downtime can lose you potential customers.
The Benefits of Maintenance
Many people don’t realize the benefits of site maintenance:
- The website performance, it’s load time, downtime and uptime are all dependent on the WordPress software and plugin functioning as they should ( and on the recent version).
- The website growth, it’s fresh content, analytics monitoring and design changes are all dependent on you having someone making sure all updates to the website are done in a smooth and error-free fashion.
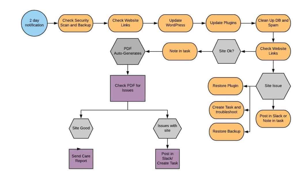
Maintenance Workflow
At PurpleCow digital marketing we take great care to first backup the website and check the website after our updates for any issues. Our software keeps a record of plugins we update so if there is ever an issue we see what plugin version was changed and revert back. Also included in our monthly maintenance report are the performance and security scans. If in the event we ever catch a plugin issue, it becomes a support ticket and we address it before you ever know there’s a problem.

Dangers of Do It Yourself Website Maintenance
DIY website maintenance could cost you more than you may think. If you just update from your WordPress admin, you wouldn’t have a record of what was done. If an update to a plugin created an issue a couple of weeks later, it would be difficult to know what changed and how you should revert back without restoring a very old backup (and possibly losing content changes, sales orders, contact entries, you name it).
It Costs More to Fix Than to Maintain
Inexperience and neglect can damage the look and functionality of your website. When that happens, you have a choice to make. One, you try and fix it yourself, in which case you may do further damage. Or two, you can then pay the (sometimes hefty) price for someone experienced to fix it. Just like your car, it costs more to fix it than it does to maintain it properly. Regular oil changes help keep your car running properly, regular site maintenance helps keeps your web site running properly.
Call in a Professional
Why not deal with what you know best and let us deal with what we know best? Would you try to fight that court battle without a lawyer? Then why try to maintain your own website if you’re not a web professional? By securing an experienced web professional to update and maintain your site properly you are actually saving potential lost sales and visitors. If you’re interested in securing a maintenance contract for your website, contact us to learn how we can keep your site in proper working order.

Experienced Website Professional Team
With our Website Care Plans you can have professional website support to help grow your online presence, for less than a cup of coffee a day!
Your website needs continual attention and support so you can focus on your business and do what you do best. We offer top-quality hands-on support with a full support desk to take care of all your website needs.
For more information about the importance of keeping your website software up to date, and the risks of neglect, have a better look here.
Benefits of Our Care Plans
Peace of Mind that your website will run the latest version without conflicts.
Experienced Website Professional Team for an affordable price. We have a full team to support you and your needs.
Support Desk you can email with a quick turnaround of 1-2 business days.
Access to additional web design and development services. We only work with clients on a Website Support Plan
Reach out today to get started and put your website woes behind you!
Email us at [email protected]